
	《控制阀信息》2025年7月号总第144期 已经发行 欢迎关注
	
	专家访谈
智者创新 能者卓越
——访无锡智能自控工程股份有限公司董事长沈剑标先生

沈剑标先生,无锡智能自控工程股份有限公司党委书记、董事长兼总经理,江苏省调节阀工程技术研究中心主任。沈剑标先生先后主持申报并成功获批多项国家发明专利和实用新型专利,其主持设计开发的多项新产品被江苏省科技厅审定为省高新技术产品。沈剑标先生还参与了《GB/T 17213工业过程控制阀》等国家标准的编写与审定工作。
	
	检维修专栏
	球形控制阀的检维修(上)

用于调节、应用相对普遍的直动式控制阀,市场上习惯称之为“调节阀”。目前介绍该类控制阀检维修过程的文献比较少,检维修过程及要求难以统一规范。为尽可能普及、规范化球形控制阀检维修过程,本文从概念、结构、原理入手,分析了球形单座、双座、多级降压类控制阀的常见损坏部位、形式和原因。针对主要零部件的各种损坏形式,给出了更稳妥、更规范化的维修方法及应急处理方法。文中所述检维修过程和方法,均是在多年检维修工作中总结、经多年实践检验,并被广大检维修施工队伍及用户认可。
	
	应用园地
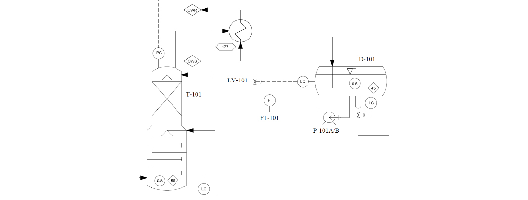
	利用CONVAL®软件分析计算含控制阀的泵系统

工业装置中控制阀的调节性能的优劣直接影响着生产的稳定性。控制阀选型除考虑介质特性外,关键参数为不同工况的流量和所匹配的压降。控制阀的压降的选取尤其重要,如果控制阀处于泵系统中,控制阀的压降不只是受两侧系统的压力及管路压降影响,泵的扬程随流量的变化特性会大大影响控制阀在实际操作过程中的压降分配。本文采用CONVAL®软件计算管路的压降、流量计压降,对传统的控制阀压降选取方法,以及结合泵的特性曲线、管路特性曲线在不同工况的压降选取方法,验证所选择的控制阀在模拟实际操作过程中的调节性能情况,说明结合泵特性曲线以及管路特性曲线选取控制阀压降的方法的可行性。
	
	
	天然气处理装置干燥塔程控阀故障分析及处理措施

天然气处理装置的干燥塔分子筛程控阀在该装置中的作用非常重要,其动作频繁、压差高、温度高,流体介质中还有分子筛颗粒和锈蚀物等杂质,会造成程控阀卡涩、不动作、气体外漏或内漏等现象。如何选择合适的程控阀尤为重要,并且出现故障后积极处理及日后采取的相应维护保养措施也很重要,以此保证程控阀的良好运行。
	
	驱动阀门分类探讨及90°回转气动开关阀国外标准介绍与解读(二)

前文介绍了国外控制阀与驱动阀门的术语,并针对术语进行了探讨,介绍了AWWA M49标准中“DYNAMIC TORQUE”的定义及其译法,阀门扭矩选择时应考量的因素,同时也提出动水力矩和动态扭矩的区分。本文重点介绍RP S2812-X-19《驱动阀门组件:部分回转驱动开关阀的推荐做法》,该推荐做法针对广泛应用于多个行业的驱动开关阀组件的选型计算、设备选择及机械完整性等问题提出了解决方案。并对该推荐做法进行了解读。本文为连载文章,如想了解前文内容,敬请关注本刊往期杂志。
	
	专栏
	深蓝极限挑战:控制阀的隐形技术护城河

随着全球能源需求增长与陆地资源逐步消耗,海洋工程已成为能源战略的核心战场。典型的海上油气开采设施主要分为固定式开采平台和浮式装置,由于在开采油气资源的灵活性上有明显的优势,对浮式海上储卸油装置FPSO、浮式海上液化天然气装置FLNG、浮式海上天然气气化装置FSRU等浮式装置的投资建设逐渐成为主流。
	
	更多资讯早知道,扫码关注 “ 集讯传媒 ” 微信订阅号
